您的位置: leyu(中国) - 乐鱼网页 - 行业瞭望

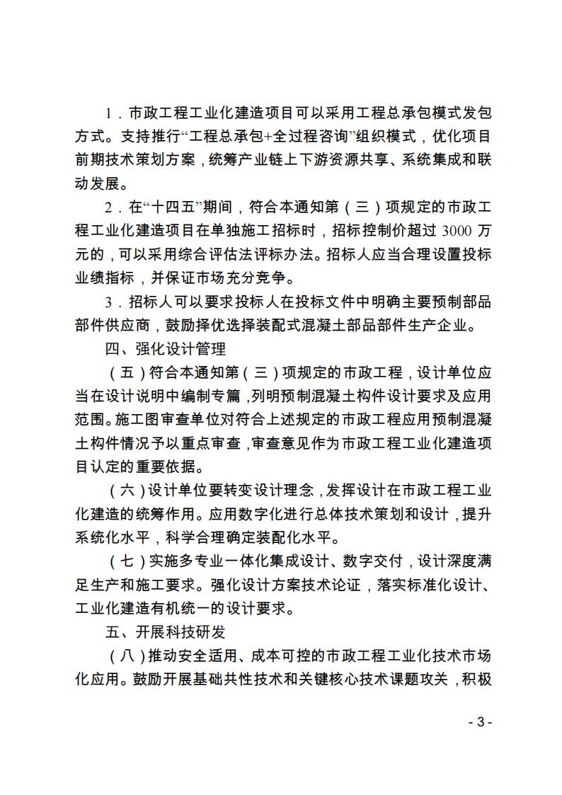
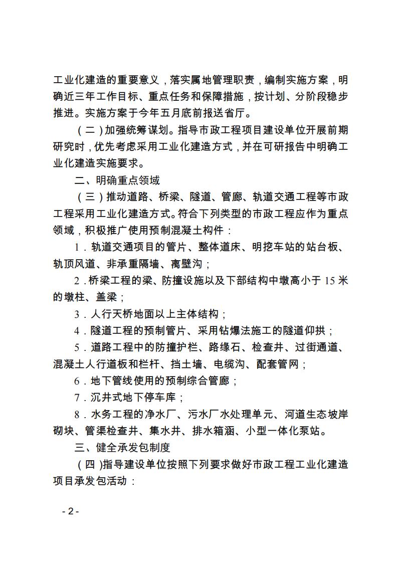
关于大力推行市政工程工业化建造的通知

发布时间:2023-04-26 16:40点击量:3339来源:福建省住房和城乡建设厅

D:\360极速浏览器下载\P020230420315693584638\P020230420315693584638_00.jpg

 

D:\360极速浏览器下载\P020230420315693584638\P020230420315693584638_01.jpg

D:\360极速浏览器下载\P020230420315693584638\P020230420315693584638_02.jpg

D:\360极速浏览器下载\P020230420315693584638\P020230420315693584638_03.jpg

D:\360极速浏览器下载\P020230420315693584638\P020230420315693584638_04.jpg

 

原文链接:关于大力推行市政工程工业化建造的通知

联系我们

Contact us

福建博业建设集团

公司地址:厦门市思明区仙岳路248号

网址:http://www.marinnadias.com

电子邮箱:boye0597@163.com

扫描二维码,关注博业建设集团

COPYRIGHT © 2018 乐鱼网页 版权所有